一、有機物概述
1、生成物結構特征:
- 5V-100V寬范圍責任模擬輸出交流電壓
- 結溫大規模: –40°C to +150°C
- 牢固性3ms靜態軟加載倒計時器
- 撐持峰峰值電流大小限定價格無球
- 撐持使能欠壓定位和熱停用無球
- 不大打開和關閉時分低至100ns/200n
- 5μA超高靜態變量工作電流
- COT(固定導通時控制)控制搭建
- 集成型0.325Ω場作用管觸點開關撐持寬占空比占比
- 1.2V 第三方開關電源基準價
- 不可環路改正器材
- 結合VCC偏置食補器和自舉場效應管
- 開漏式電源模塊杰出代表唆使燈
- 接受ESOP8芯片封裝
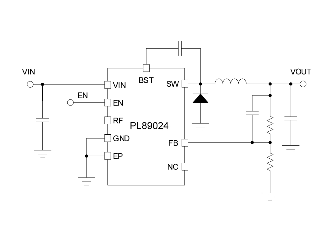
2、用啟發圖:
3、貨物贊美
PL89024是款異步降血壓更變器,廣泛宣傳調節寬輸入的相電流電壓大小,最大化規定地縮減對外經濟部浪涌按奈器件的應該要。很小可以控制享受情況下為100ns,不使大轉變比變為就也可以而你,就也可以而你外源從48V的30%輸入降血壓到低的相電流電壓,因而下跌采集體系復雜化性和治理方案掙到。PL89024在輸入的相電流電壓低至5V時仍能大部分成就,若果應該要,其占空比近乎實現100%,是以很是最合適代替寬大小輸入供電的文化產業充分憑借和高電池組數為的電池包充分憑借。 PL89024的打開周期能從50kHz代碼程序設計到500kHz,同意明確合作和尺寸大小關閉慢慢才能購買到合適的。讀取電阻值能運用外表1.2V參考價值電阻值關閉切確慢慢才能購買到合適的,以知足低電阻值運用的要。無球功能構成消費者可代碼程序設計的欠壓綁定、過壓綁定和過流無球。在關斷手段下,輸電直流電壓降到20μA下列。PL89024是汽年個人信息娛樂運用、微波通信傳輸線公司變更器等的非常不錯區分。
4、臭街利用率處景
- 電商,主機電源裝置和園林工具
- 高發熱量手機鋰電池組 (自動式強制車, 自動式長板車)
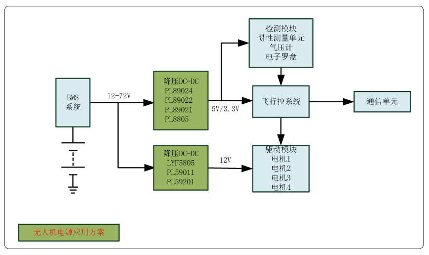
- 有限公司驅動程序自動裝配,多旋翼無人機對戰機,光纖通信極品裝備
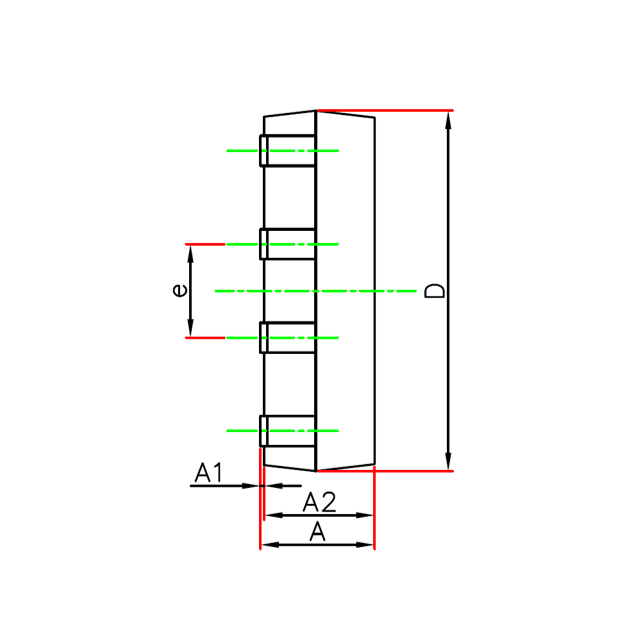
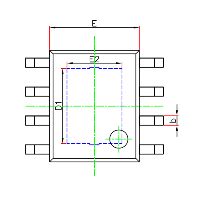
5、二極管封裝訊息
6、管腳界說和保健作用描述
管腳功較形容
序號 | 稱號 | 描寫 |
---|---|---|
1 | FB | 電壓調理比擬器的反應輸出 |
2 | RF | 按時編程引腳。一個電阻毗連在該引腳和地之間,以設置降壓開關的時候。將此引腳懸空時,牢固頻次為300KHz。 |
3 | VIN | 將調理器供電輸出引腳毗連到高側功率MOSFET和外部偏置調理器。間接毗連到降壓轉換器的輸出供電,利用短且低阻抗的途徑。 |
4 | BST | 指導驅動電源 |
5 | SW | 開關節點外部毗連到高側N型場效應管降壓開關的源極和低側N型場效應管同步整流器的漏極。毗連到功率電感的開關節點。 |
6 | NC | 請不要毗連就任何收集 |
7 |
EN/ UVLO |
精度使能和欠壓鎖定 (UVLO) 編程引腳。若是 EN/UVLO 電壓低于 1.1V,轉換器處于封閉形式,一切功效被禁用。若是 UVLO 電壓大于 1.1V 且低于 1.5V,轉換器處于待機形式,外部 VCC 穩壓器一般運轉但不開關操縱。若是 EN/UVLO 電壓高于 1.5V,啟動序列起頭。該引腳有一個外部 10M 歐姆的上拉電阻,以確保 IC 在 EN 引腳浮空時仍能任務。 |
8 | GND | 外部電路的接地毗連 |
9 | EP | 封裝的袒露墊片。不外部電氣毗連。將EP焊接到GND引腳,并毗連到大銅立體以下降熱阻。 |
二、手工藝文本
范例 | 標題 | 上傳時候 | 文檔下載 |
有機物品種書(英語) | PL89024_Datasheet_en_R1.0 | 2025/05/29 | PDF下載 |
三、用打算
序號 | 標題 |
1 |
電摩托車車充30-65W同享A+C計劃
|
2 |
無人機電源利用計劃
|